Main Points :
- Virtual Assets Regulatory Authority clarifies token issuance into three categories, bringing structural clarity to the market
- Strict requirements for stablecoins (FRVA) and asset-referenced tokens (ARVA), including 100% reserve backing and monthly audits
- Intermediary-driven token distribution introduces compliance accountability across the value chain
- Exempt tokens create space for innovation while maintaining regulatory boundaries
- Ban on privacy coins issuance and restrictions on stablecoin usage signal a compliance-first crypto economy
- Dubai positions itself as a global hub for Real World Assets (RWA) tokenization and institutional crypto finance
1. A New Regulatory Blueprint for Crypto Issuance

Dubai has taken a decisive step toward becoming one of the world’s most structured and institution-friendly crypto jurisdictions. The Virtual Assets Regulatory Authority (VARA) recently released updated guidance clarifying how virtual assets should be issued, categorized, and governed.
Importantly, this is not a new law. Instead, it is a refinement and interpretation of existing regulations, designed to eliminate ambiguity in how tokens are structured, distributed, and disclosed. For investors, developers, and institutions alike, this represents a critical transition from a speculative market to a rules-based financial ecosystem.
At the core of this framework is a three-category classification system, which separates tokens based on their function, risk profile, and distribution mechanism. This structured approach mirrors traditional financial regulation, where asset classes are clearly defined and regulated accordingly.
2. Category 1: Stablecoins and Asset-Referenced Tokens Enter Institutional Territory

Category 1 is the most heavily regulated segment and includes:
- FRVA (Fiat-Referenced Virtual Assets) — commonly known as stablecoins
- ARVA (Asset-Referenced Virtual Assets) — tokens backed by real-world assets such as commodities or real estate
Under VARA’s framework, these tokens must meet stringent requirements:
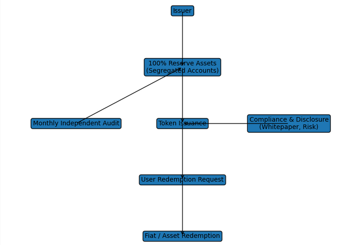
- 100% reserve backing using segregated, high-quality assets
- Mandatory whitepaper approval before issuance
- Detailed risk disclosure and legal structuring transparency
- Monthly independent audits (especially for ARVA)
- Capital requirements of approximately $410,000 USD (converted from AED 1.5M) or 2% of reserve value (whichever is higher)
These rules effectively transform stablecoins from loosely governed instruments into quasi-banking products. The requirement for full reserve backing and independent audits mirrors standards seen in regulated financial institutions.
Additionally, redemption mechanisms must be efficient, transparent, and low-impact, ensuring users can convert tokens back into underlying assets without market disruption.
This aligns with a broader global trend where regulators—from the EU’s MiCA framework to U.S. stablecoin proposals—are pushing toward bank-grade compliance for digital assets.
3. Category 2: Intermediary-Driven Token Distribution and Compliance Accountability
Category 2 introduces a crucial innovation: compliance responsibility extends beyond issuers to distributors.
Tokens that are sold through licensed intermediaries fall under this category. These intermediaries must:
- Conduct due diligence on the token and issuer
- Perform ongoing compliance monitoring
- Ensure that distribution aligns with regulatory expectations
This model resembles traditional securities markets, where brokers and underwriters share responsibility for investor protection.
For crypto businesses, this has major implications:
- Exchanges and platforms must upgrade compliance systems
- Token listings will require continuous risk assessment, not just initial approval
- “List-first, review-later” models become increasingly untenable
This shift creates a layered compliance architecture, where every participant in the token lifecycle becomes accountable.
4. Category 3: Exempt Tokens and the Innovation Sandbox
Not all tokens require heavy regulation. Category 3 provides exemptions for:
- Non-transferable tokens
- Closed-loop reward systems
- Limited-use redeemable assets
These tokens do not require prior approval, enabling:
- Faster experimentation
- Lower compliance costs
- Innovation in gaming, loyalty systems, and internal ecosystems
This is a strategic move by Dubai. By balancing strict oversight for financial tokens with flexibility for utility tokens, VARA avoids stifling innovation while maintaining systemic safety.
5. Governance, Transparency, and the End of “Black Box” Crypto

One of the most significant aspects of the new guidance is the emphasis on governance and transparency.
For Category 1 tokens, issuers must clearly define:
- Legal structure
- Reserve asset composition
- Redemption rights
- Risk exposure
The framework explicitly bans the issuance of privacy-enhancing cryptocurrencies, signaling a firm stance against anonymity in regulated markets.
Furthermore:
- AED-denominated stablecoins require approval from the UAE Central Bank
- Stablecoins (FRVA) are restricted to crypto ecosystem usage, not general payment for goods and services
This last point is particularly important. While stablecoins are often promoted as payment tools, Dubai is drawing a line—at least for now—between financial infrastructure and consumer payments.
6. Strategic Implications: Dubai as a Global Hub for RWA and Institutional Crypto
Dubai’s approach is not just about regulation—it is about strategic positioning.
By clearly defining rules for asset-backed tokens, the emirate is signaling strong support for:
- Real World Asset (RWA) tokenization
- Institutional capital inflows
- Cross-border digital finance infrastructure
Globally, RWAs are emerging as one of the most promising sectors in crypto. Tokenized bonds, real estate, and commodities are expected to unlock trillions of dollars in liquidity over the next decade.
Dubai’s regulatory clarity gives it a competitive edge over jurisdictions where rules remain ambiguous or fragmented.
For crypto entrepreneurs and investors, this means:
- A more predictable regulatory environment
- Stronger investor protection
- Increased institutional participation

(Recommended: Stablecoin Reserve Structure and Compliance Flow Chart)
A visual diagram showing how reserves, audits, and redemption processes are structured under VARA guidelines
7. Market Impact: What This Means for Investors and Builders
For the target audience—those seeking new crypto assets and revenue opportunities—this development has several key implications:
Opportunities
- Growth of regulated stablecoin ecosystems
- Expansion of RWA investment products
- Emergence of compliant yield-generating instruments
Risks
- Higher entry barriers for token issuers
- Increased compliance costs
- Reduced anonymity in transactions
Strategic Insight
The future of crypto is increasingly divided into two worlds:
- Highly regulated, institution-grade finance (Dubai, EU, etc.)
- Permissionless, decentralized ecosystems (DeFi, offshore markets)
Successful projects will likely need to bridge these two extremes, aligning closely with the emerging global narrative of hybrid finance.
Conclusion: From Speculation to Structured Finance
Dubai’s latest guidance represents a turning point in the evolution of crypto markets. By clearly defining token categories, enforcing strict reserve and disclosure requirements, and extending compliance responsibilities across the ecosystem, VARA is transforming digital assets into a structured financial domain.
For investors, this means greater confidence—but also a need for deeper due diligence. For builders, it means adapting to a world where compliance is not optional, but a core feature of the product.
Ultimately, Dubai is not just regulating crypto—it is engineering the future architecture of global digital finance.



